RU
AZ
EN
RU
AZ
EN
О нас
О компании
Акционеры
Руководство
Структура
Отчеты
Награды
Карьера
Наша миссия
Продукты
Накопительное страхование
Обязательное страхование жизни
Корпоративное страхование жизни
Страхование жизни ребенка
"Подключайся к жизни"
Доходное страхование жизни
100-кратная страховка
Страхование Жизни Заемщиков
Онлайн услуги
Подать заявку HYS онлайн
Заявка на детскую страховку
Онлайн оплата
Личный Кабинет
Инфо центр
Новости
Вопросы ответы
Социальные проекты
Калькулятор
Контакты
942
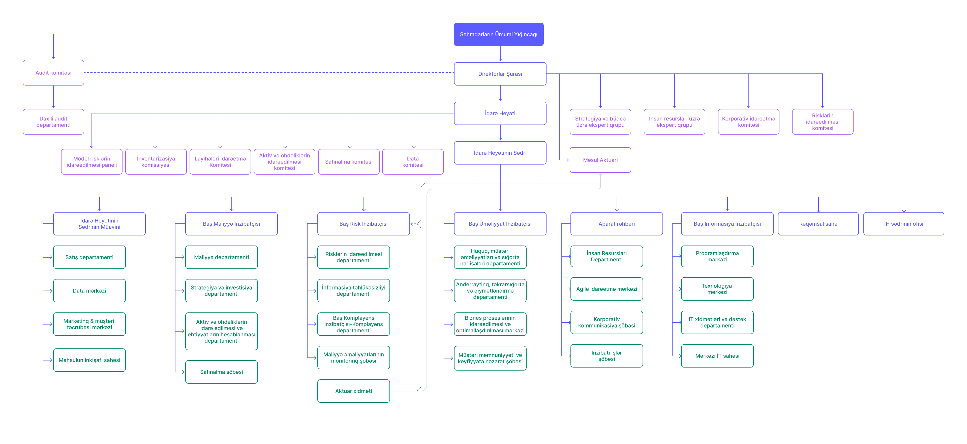
Структура
О компании
Акционеры
Руководство
Структура
Отчеты
Награды
Карьера
Наша миссия